电脑及工作站2020年度采购项目招标公告
发布日期:2019-11-05
新华集团创办于1988 年,总部位于合肥。30多年来,集团始终肩负“教育兴国、产业惠民”的崇高使命,秉承“团结、务实、开拓、奉献”的新华精神,现已发展成为以教育为主,集金融、投资、科技于一体的国际化、现代化企业集团。
新华集团深耕教育,成绩斐然,涵盖高等教育、中等教育、基础教育、职业教育等领域。旗下院校有beat365在线体育官网登录入口、安徽医科大学临床医学院、南京财经大学红山学院、安徽新华学校、合肥新华实验中学、安徽优邦学教育和新华美国大学等。拥有中国新华教育(02779.HK)和中国东方教育(00667.HK)两家上市公司。
根据2020年工作规划,现对安徽新华集团旗下院校(beat365在线体育官网登录入口、安徽医科大学临床医学院、南京财经大学红山学院、安徽新华学校、合肥新华实验中学、安徽优邦学教育)办公及教学电脑进行招(邀)标采购,热忱欢迎有资质的供应商前来投标。
一、采购项目名称
1、项目名称:《电脑及工作站2020年度采购项目招标公告》
2、项目编号:CGZB-2019-0025
3、品牌要求:一线品牌,节能环保,最新技术。
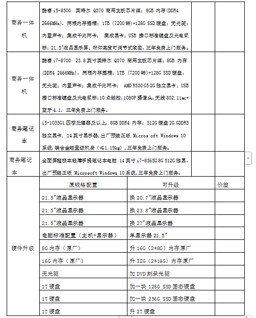
4、招标内容:电脑配置参数如下:



二、招标及定标方式
1.本次项目采用公开招标+邀标方式;
2.招标方有权对本次招标项目内容进行分包或拆包。
三、投标单位资质要求
1、投名单位必须满足《中华人民共和国政府采购法》第二十二条规定条件,并具有独立法人资格。
2、投标单位应具备所投品牌代理权(金牌及以上级别代理权),具有三年以上(包括三年)生产或销售经验,在专业技术、设备设施、人员组成、业绩经验等方面具有相应的资格和技术服务能力;
3、投标单位具有该行业国家规定必备资质,有较强的经济实力;
4、投标单位必须具有良好的商业信誉和健全的财务会计制度;
5、投标单位在经营活动中无重大违法记录;
6、具有完善的售后服务体系及质量保证体系;
7、报名单位须具有全国提供长期服务的能力;
8、本项目不接受联合体投标。
四、投标书报制作要求(装订成册、密封形式加盖公章)
1、开标一览表;
2、公司简介;
3、经年审合格的企业法人营业执照副本(三证合一);
4、原厂授权书、法定代表人身份证、法定代表人授权书、被授权人身份证复印件等资料;
5、投标人必须具有质量保证体系及质量认证证明、环境认证和安全认证等(复印件);
6、电脑及工作站技术参数偏离表(偏离表:分为正偏离、响应、负偏离;出现正偏离或负偏离的须标注出来)
7、报价函,报价含税、含运费、调试安装费。
8、供货周期承诺书;
9、售后承诺书;
10、近三年主要业绩(投标时提供合同原件或复印件);
11、不高于市场价格承诺书;
12、中标后不分包或转包承诺书;
13、将报价资料装订成册,封面注明投标物资名称及联系方式。
五、投标保证金、合同履约金、标书费递交方式:
1、投标人在投标截止日前3天内将投标保证金20000元,直接汇款到招标人指定银行及开户帐号,招标人凭银行回单开收据。中标人在收到中标通知书后投标保证金自动转为合同履约保证金,合同到期后无息退回。未中标的在定标后10个工作日内无息退回。
2、标书费:招标文件免费。
3、用户名:安徽新华集团投资有限公司
开户行:中国农业银行合肥分行
账 号:12187001040010376
六、项目付款方式
付款采用转账形式,甲方验收合格后15个工作日内付款一单一付,乙方在甲方付款前提供符合甲方或关联单位的要求开具符合甲方要求的正规发票,否则,甲方可暂缓支付款项。
七、下列情况将会造成投标人投标无效
1、未按规定时间递交标书和交纳投标保证金;
2、未按招标书规定的内容制定投标书;
3、因投标人的恶意行为,使招标人遭受损失;
4、投标单位相互串标、围标等行为的;
5、投标人不符合国家或者招标文件规定的资格条件;
6、投标人以他人名义投标或者以其他方式弄虚作假骗取中标的,中标无效;构成犯罪的,依法追究刑事责任。
八、投标人的义务
1、投标人必须对其投标书的真实性与准确性负责。投标人一旦中标,其投标书将作为合同的重要组成部分。
2、投标书中的所有承诺,将作为合同承诺的一部分,与合同具有同等效力。
3、投标人必须自行承担所有与参加投标有关的费用。不论投标的结果如何,招标人在任何情况下均无义务和责任承担这些费用。
九、投标须知
1.投标人中标后,不得转包或分包,所投的品种必须符合国家标准,杜绝串货和贴牌假冒行为;
2.投标人中标后必须响应招标方在招标范围内产品所提出的开票要求。
3.本次采购项目招标无论投标过程中的做法和结果如何,投标人承担所有与准备递交投标文件有关的费用。
十、投标人保证
1.投标价不超过其在国内市场的价格以及其卖至买方相同地域的价格。若违反保证,招标人有权终止合同并要求偿还多付的款项;
2.投标人对招标文件的所有问题和要求的回答应是肯定的、真实的、准确的;
3.投标人应按要求准时递交文件,参加开标,否则后果自负。提交的文件将给予保密,但不会被退回;
4.投标人应对产品质量及交货期作出明确承诺。
十一、投标方式及截止时间
1.投标方式:
投标方应将投标文件、资审文件、投标书、等装入密封的信封内,封条加盖公章及法定代表人印章,封面注明“电脑及工作站2020年度采购项目投标文件”。投标书包括正、副本各壹份,若正本与副本存在差异,以正本为准。将投标资料直接送至安徽新华集团采购部,并同时提供与本次投标相关的样品(须在醒目位置标注以下内容:投标单位名称、投标人姓名、投标人联系电话)。
2. 答疑截止时间:
2019年11月13 日17时止。
3. 投标截止时间:
2019 年11 月18日14时止。
十二、联系人、联系电话及联系地址
联 系 人:吴老师13645693815 孙老师18298003995
联系地址:合肥市国家高新技术开发区望江西路555号beat365在线体育官网登录入口内集团采购部
安徽新华集团采购部
2019年11月5日
- 上一篇:2020年度校园投影仪定点维修询价公告
- 下一篇:人事系统项目采购招标报名公告

