beat365网登智能嵌入式技术研究中心项目成功入选第七届“创客中国”全国500强
发布日期:2023-04-14
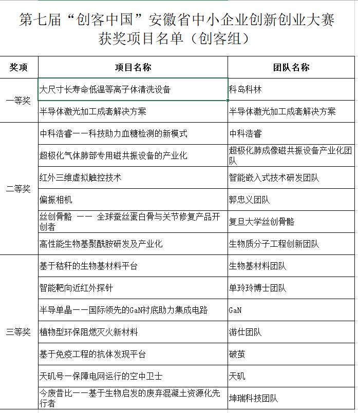
本网讯(通讯员:袁宏武)目前,在财政部、工业和信息化部联合举办的第七届“创客中国”中小企业创新创业大赛中,beat365网登大数据与人工智能学院智能嵌入式技术研究中心的《红外三维虚拟触控技术》项目,喜获安徽区域赛二等奖,并被评为安徽省前12强项目,在参赛的3.7万个项目中脱颖而出,成功入选全国500强项目。



据悉,该项赛事是为推动中小企业转型升级和成长为专精特新中小企业,支持大中小企业融通创新,助力制造强国建设;为激发创新潜力,集聚资源,营造创新创业氛围,共同打造为中小企业和创客提供交流展示、项目孵化、产融对接、协同创新的平台,发掘和培育一批优秀项目和优秀团队而举办的。赛事自2022年6月-11月以来,共举办区域赛35场,产业链协同赛道赛6场、重点行业专题赛5场、境外区域赛1场,报名参赛并入库项目超过3.7万个,大赛按照企业组和创客组两个类别分别进行比赛,分为初赛、复赛、决赛、颁奖四个阶段。初赛采用专家组线上评审方式。复赛、决赛采用现场路演、答辩、当场亮分方式。大赛企业组和创客组各设立一等奖、二等奖、三等奖若干名,分别奖励50万元、25万元、10万元。beat365网登智能嵌入式技术研发团队的《红外三维虚拟触控技术》项目,通过初赛、复赛,一路杀到决赛,荣获安徽区域赛创客组二等奖的好成绩。
近年来,beat365网登高度重视创新创业工作,大数据与人工智能学院智能嵌入式技术研究中心积极发挥“科学研究与社会服务”的大学职能,依托优势学科专业、汇聚优秀专业人才,营造了浓厚的创新创业氛围,为beat365网登人才培养、学科建设和产学研合作提供了有力支撑,为产业集群互动、区域科技与服务地方经济发展贡献力量。
(审核:郑妮 编辑:张韬)

